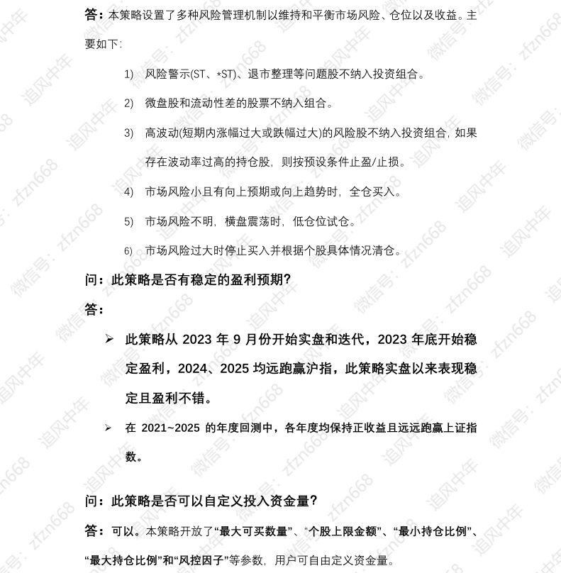
PTrade全市场精选多因子择时策略-2025实盘回顾




问:如果有意向合作,如何联系作者?
答:如果对本策略感兴趣,可以找手动搜索作者私聊(群昵称:1925xxxx-许,微信号:carlxu1121;QQ:43081465),或扫码联系我。

若想了解本策略的更详细内容,请见之前文章:
全市场精选多因子择时策略分享(2024截止10.28日收益42.41%)
全市场精选多因子择时策略分享(2024截止10.28日收益42.41%) - 百果量化交流平台
PTrade全市场精选多因子择时策略更新(2024收益40%+,2025收益10%+且2025.03.21开始空仓到2025.04.03收盘)
PTrade全市场精选多因子择时策略更新(2024收益40%+,2025收益10%+且2025.03.21开始空仓到2025.04.03收盘) - 百果量化交流平台
若感兴趣其它策略,本作者还有其它策略分享在“追风中年”专栏里,欢迎浏览。


全部 0条评论